首页
走进九洲
公司简介
公司荣誉
新闻中心
产品中心
人才招聘
联系我们
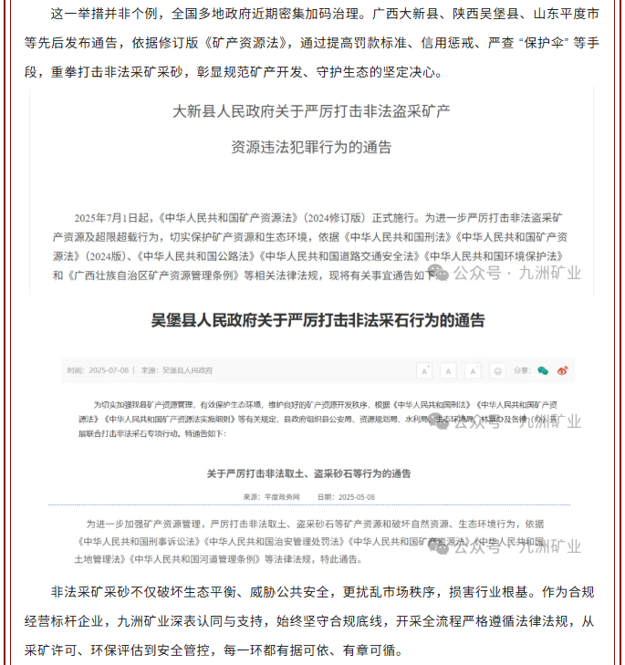
严治非法采矿采砂,九洲矿业践行合规守护绿水青山
时间:2026-03-02 09:48